yanetfix
yanetfix 主页
用户管理
yanetfix
yanetfix概况
yanetfix简介
学院领导
机构设置
行政科室
教学机构
工团组织
师资队伍
人才培养
本科生教育
专业介绍
教学文件
专业认证
教务信息
研究生教育
教务信息
专业介绍
博士生导师介绍
硕士生导师介绍
教学文件
博士后流动站
教学基地
学科建设
全部学科
学科方向
学科基地
科学研究
成果推介
科研动态
科研平台
党群工团
党建工作
工会工作
理论学习
青年工作
学生工作
学工动态
学工通知
就业信息
社会实践
时代先锋
招生专栏
yanetfix概况 及招生专业
专业简况
学子佳绩
合作交流
校友工作
校友分会
校友活动
校友风采
常用下载
全部下载
本科教学
学生工作
其他文件
实验中心
规章制度
仪器设备
下载中心
物联平台
学生工作
学工动态
学工通知
就业信息
社会实践
时代先锋
学工通知
当前位置:
yanetfix
>>
学生工作
>>
学工通知
>> 正文
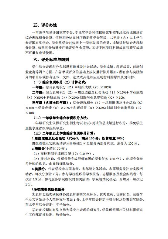
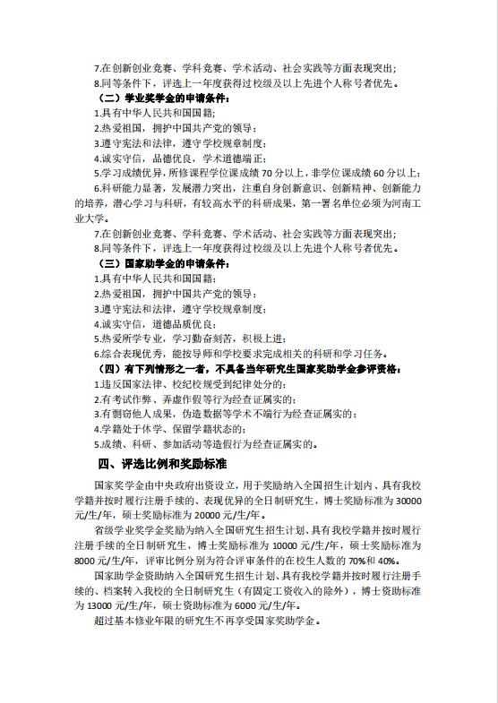
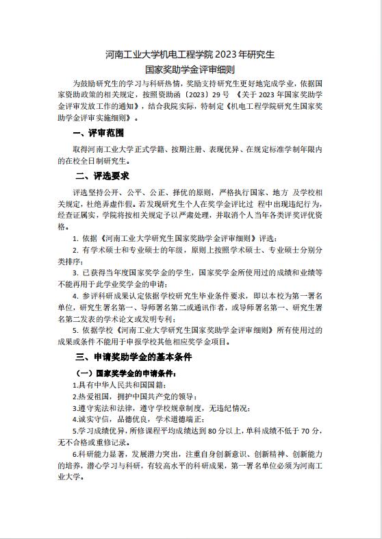
yanetfix 2023年研究生国家奖助学金评审细则
时间:2023-09-22 18:51 来源: 浏览次
附件【
yanetfix 研究生评审-0922(1).pdf
】已下载
次
上一篇:
yanetfix 关于成立奖助学金评审机构的通知
下一篇:
yanetfix 2023-2024学年国家助学金评审细则